RGBコンバータの製作 その1

PC-6001mk2 以降の機種にはRGB出力端子が装備されています。
専用ディスプレイと組み合わせて15色表示が可能です。
が,デジタルRGBを拡張した専用規格であるため
一般的なアナログRGBディスプレイにはつなぐことが出来ません。
映ることは映るんですがデジタルRGBの8色しか出ません。
それは非常に悔しいので,コンバータを作ってみました。
適当に作った割にはちゃんと映ってるんで驚きです。<ぉぃ

15kHzに対応するアナログRGBディスプレイなら
X68k用 でも FM TOWNS用 でも何でもOKなはずです。
ただし21ピンのものはダメです。(複合同期のため)
私は(かなりくたびれた)X68k用 CZ-611D を使用しています。

試作初号機概要
メイン基盤の表 メイン基板です。
結構ぎちぎちに作ってみました。
これが後に後悔する羽目に...
コネクタ類もそれっぽく付けていますが
単にかっこよく見えるからだったりします。
メイン基盤の裏 メイン基板の裏側です。
センスの無いスパゲティです。
出来れば見せたくありません。
もっと大きな基板を使えばよかったと後悔。
小亀基盤 小亀基板です。
アナログ部の回路が載っています。
(単なる抵抗ですけど)
中間色のレベル調整が出来るように
一部を半固定抵抗にしています。
メイン+小亀基板 メイン+小亀基板です。
この状態でケースに収める予定でしたが
ケーブルの取り回しに失敗し
フタが閉まりませんでした。
とほほ。

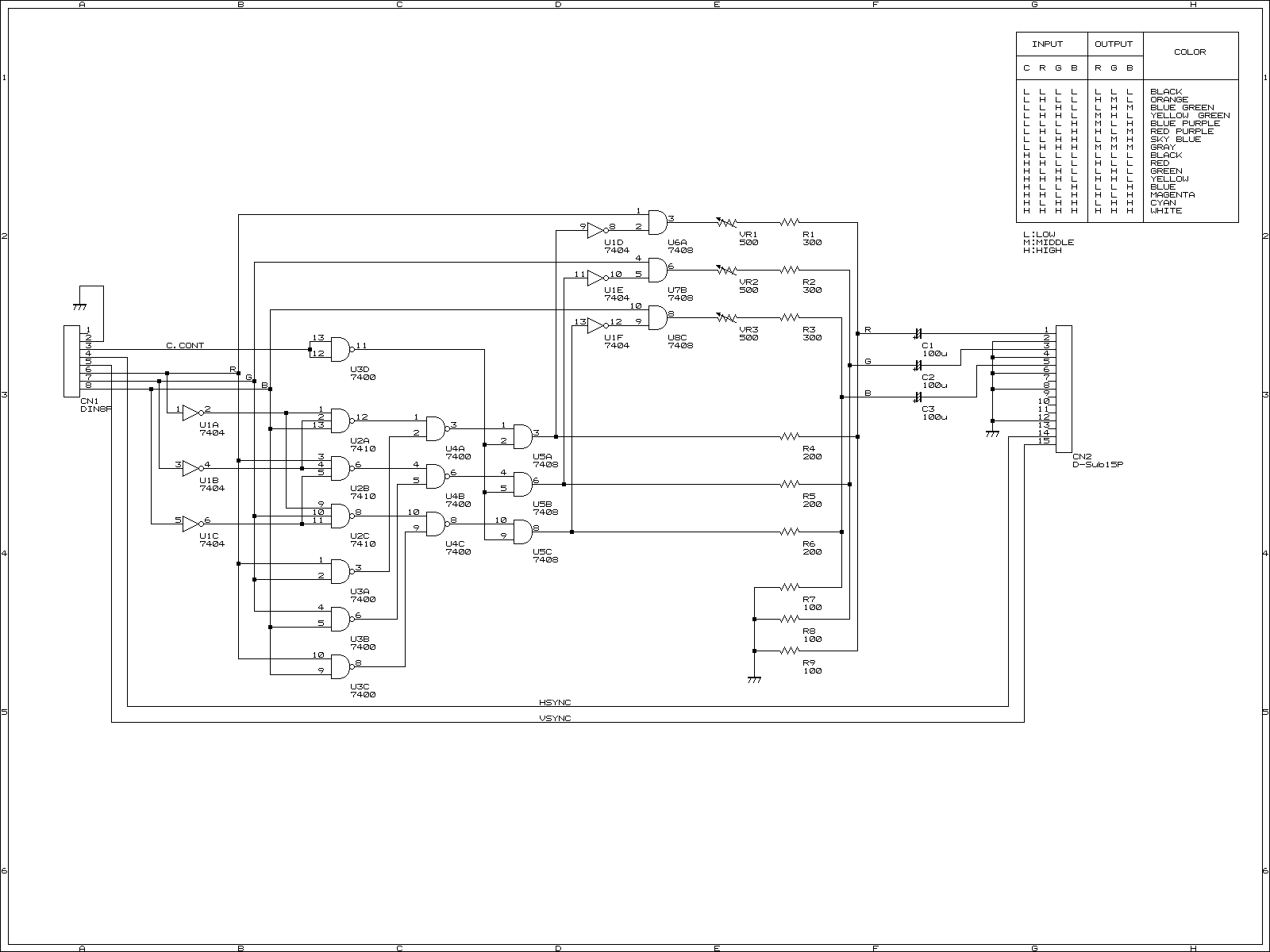
回路図
回路図(仮)

当然のことながら無保証です。
ちなみに私は電子回路のシロウトです。

映してみよう
本当に15色出ているかどうか 画面で確認しました。
デジカメの画像が良くないため発色がいまいちです。
しかも正しい色が出ているかどうかは不明だったりします。
専用ディスプレイで確認したわけではないので。

カラーバー

ビデオ出力 VS RGB出力
効果のほどを比較してみました。
参考にヒストグラムを付けてあります。
コントラストが上がり,色のにじみが減っていることがわかります。
...よね?

ビデオ出力 RGB出力
ビデオ出力 RGB出力
ビデオ出力 RGB出力

今後の予定とか野望とか
試作2号機はプリント基板を焼く予定です。
さらにPLDでワンチップ化して小型化に挑戦ってのも面白い。
やったこと無いし意味も無いけど。
と言いつつ製作中だったり。
最近は15kHz対応のディスプレイも少ないので
スキャンコンバータを搭載して31kHz対応に出来るとうれしい。
いや,スキャンコンバータ自体はいくらでも売ってるし持ってるんですけどね。
なんとなくかっこいいから。